弓选厂2026年绿色工厂申报技术服务采购公告
弓选厂2026年绿色工厂申报技术服务采购公告
弓选厂2026年绿色工厂申报技术服务采购公告
- 采购 条件
本采购项目弓选厂2026年绿色工厂申报技术服务(AGGKXKFGXHD260128265809)采购人为鞍钢集团矿业弓长岭有限公司选矿分公司生产技术室(安全管理室),采购项目资金来自自筹,该项目已具备采购条件,现进行公开询比。
- 项目概况与 采购 范围
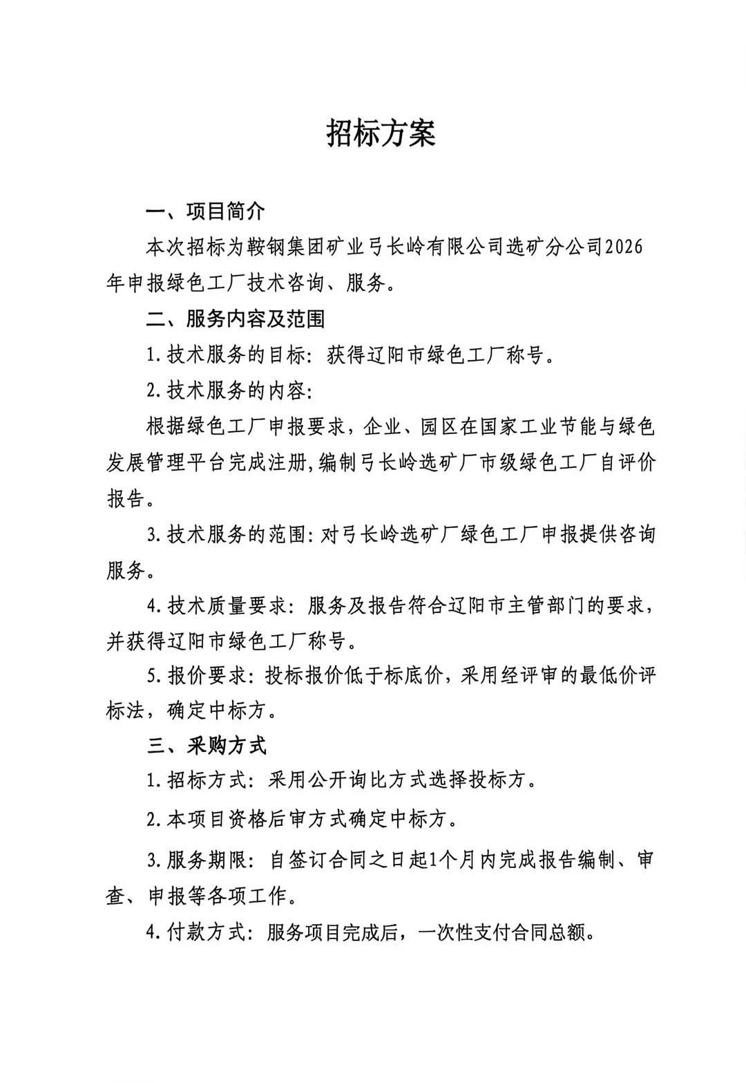
2.1 项目名称:弓选厂2026年绿色工厂申报技术服务
2.2 采购失败转其他采购方式:不转
2.3 本项目采购内容、范围及规模详见附件《物料清单附件.pdf》。
- 投标人资格要求
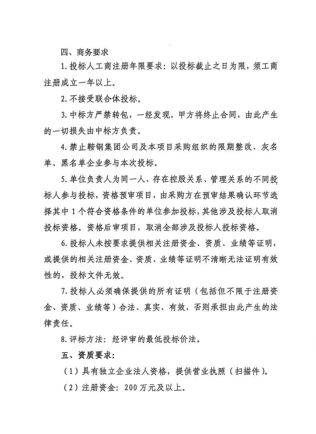
3.1 本次采购不允许联合体投标。
3.2 本次采购要求投标人须具备如下资质要求:
(1)营业执照
3.3 本次采购要求投标人需满足如下注册资金要求:
注册资金:200.0(万元)及以上
3.4 本次采购要求投标人须具备如下业绩要求:
省级绿色工厂咨询服务成功案例不少于3个,提供合同(扫描件)。
3.5 本次采购要求投标人须具备如下能力要求、财务要求和其他要求:
财务要求:详见附件(如有需要)
能力要求:详见附件(如有需要)
其他要求:详见附件(如有需要)
3.6 本次采购要求依法必须进行招标的项目,失信被执行人投标无效。
- 采购 文件的获取
4.1 凡有意参加投标者,请于2026年01月28日10时00分至2026年02月04日13时00分(北京时间,下同),登录鞍钢智慧招投标平台http://bid.ansteel.cn下载电子采购文件。
4.2 下载电子采购文件方式:用户登录进入系统主页面,在“公告信息”下查阅该项目,点击“我要投标”完善相关信息、缴纳相关费用后自行下载文件。
4.3 支付方式:个人/企业网银支付、支付宝、微信。
4.4 采购文件每套售价人民币100.0元,售后不退。
- 响应 文件的递交
5.1 响应文件递交的截止时间为2026年02月04日13时00分,投标人应在截止时间前通过登录鞍钢智慧招投标平台本项目指定位置递交电子响应文件。
5.2 逾期送达的响应文件,鞍钢智慧招投标平台将予以拒收。
5.3 本项目不使用投标文件制作软件和电子CA数字证书(标证通APP)
- 发布公告的媒介
本次采购公告同时在鞍钢智慧招投标平台http://bid.ansteel.cn、中国采购与招标网https://www.chinabidding.cn、中国招标投标公共服务平台http://www.cebpubservice.com上发布。
- 联系方式
采购人: | 招标公司: | ||
地址: | 地址: | ||
联系人: | 联系人: | ||
电话: | 电话: |
- 异议 渠道
通过鞍钢智慧招投标平台向鞍钢招标有限公司提出异议,并附必要的证明文件。
异议联系人:张经理
联系电话:0412-6736793
电子邮箱:agzbtsyj@ansteel.com.cn
- 专项治理举报电话
为落实上级公司的相关工作要求,重拳惩治贸易、招采领域的不正之风和“微腐败”问题,特向广大供应商以及合作伙伴们公布专项整治举报电话,如发现鞍钢招标公司职工存在贪污侵占、吃拿卡要、收受礼品礼金、违规泄露招投标信息等行为,请及时与专项整治工作组联系。
整治工作举报电话:0412-6736658
受理电话时间:工作日 8:00-17:00
- 其他事项
无
2026年01月28日
公章Epoint
附件:
