铝锭汽运短驳询价招标
全链路投标指引协助,定制信息、下一步操作指引、自动撰写标书、标书评分、合同起草签署等
铝锭汽运短驳询价招标

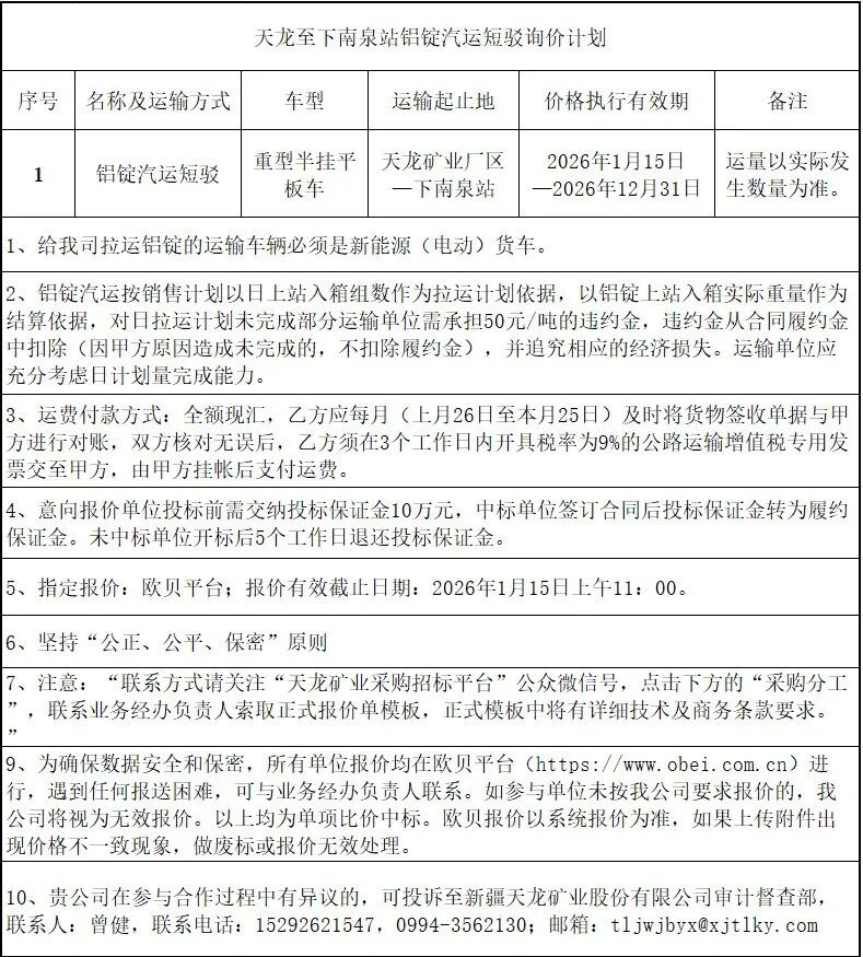
| 天龙至下南泉站铝锭汽运短驳询价计划 | |||||
| 序号 | 名称及运输方式 | 车型 | 运输起止地 | 价格执行有效期 | 备注 |
| 1 | 铝锭汽运短驳 | 重型半挂平板车 | 天龙矿业厂区一下南泉站 | 2026年1月15日-2026年12月31日 | 运量以实际发生数量为准。 |
| 1、给我司拉运铝锭的运输车辆必须是新能源(电动)货车。 | |||||
| 2、铝锭汽运按销售计划以日上站入箱组数作为拉运计划依据,以铝锭上站入箱实际重量作为结算依据,对日拉运计划未完成部分运输单位需承担50元/吨的违约金,违约金从合同履约金中扣除(因甲方原因造成未完成的,不扣除履约金),并追究相应的经济损失。运输单位应充分考虑日计划量完成能力。 | |||||
| 3、运费付款方式:全额现汇,乙方应每月(上月26日至本月25日)及时将货物签收单据与甲方进行对账,双方核对无误后,乙方须在3个工作日内开具税率为9%的公路运输增值税专用发票交至甲方,由甲方挂帐后支付运费。 | |||||
| 4、意向报价单位投标前需交纳投标保证金10万元,中标单位签订合同后投标保证金转为履约保证金。未中标单位开标后5个工作日退还投标保证金。 | |||||
| 5、指定报价:欧贝平台;报价有效截止日期:2026年1月15日上午11:00。 | |||||
| 6、坚持“公正、公平、保密”原则 | |||||
| 7、注意:“联系方式请关注“天龙矿业采购招标平台”公众微信号,点击下方的“采购分工”,联系业务经办负责人索取正式报价单模板,正式模板中将有详细技术及商务条款要求。77 | |||||
| 9、为确保数据安全和保密,所有单位报价均在欧贝平台(https://www.obei.com.cn)进行,遇到任何报送困难,可与业务经办负责人联系。如参与单位未按我公司要求报价的,我公司将视为无效报价。以上均为单项比价中标。欧贝报价以系统报价为准,如果上传附件出现价格不一致现象,做废标或报价无效处理。 | |||||
| 10、贵公司在参与合作过程中有异议的,可投诉至新疆天龙矿业股份有限公司审计督查部,联系人:曾健,联系电话:15292621547,0994-3562130;邮箱:tljwjbyx@xjtlky.com | |||||
